Minggu, 16 Maret 2025

Pengikut nada menggunakan fungsi tone()

 

Pengikut nada menggunakan fungsi tone()

Mainkan nada pada speaker piezo tergantung pada masukan analog.

Contoh ini menunjukkan cara menggunakan perintah tone() untuk menghasilkan nada yang mengikuti nilai input analog. Dengan menggunakan fotoresistor, papan Arduino Anda akan menjadi theremin cahaya yang disederhanakan.

Perangkat Keras yang Diperlukan

  • pengeras suara 8ohm
  • fotoresistor
  • Resistor 4,7k ohm
  • Resistor 100 ohm
  • kabel penghubung
  • papan tempat memotong roti

Sirkuit



Skema


Desain PCB



Kode Contoh



Kode yang siap di upload

Kode untuk contoh ini sangat sederhana. Ambil saja input analog dan petakan nilainya ke rentang nada yang dapat didengar. Manusia dapat mendengar dari 20 - 20.000 Hz, tetapi 120 - 1.500 biasanya berfungsi cukup baik untuk sketsa ini.

Anda perlu mendapatkan rentang sebenarnya dari masukan analog Anda untuk pemetaan. Dalam rangkaian yang ditunjukkan, nilai masukan analog berkisar antara sekitar 400 hingga sekitar 1.000. Ubah nilai dalam perintah map() agar sesuai dengan rentang sensor Anda.

Sketsanya adalah sebagai berikut:


Pelajari lebih lanjut

Anda dapat menemukan tutorial yang lebih mendasar di bagian contoh bawaan .

Anda juga dapat menjelajahi referensi bahasa , kumpulan terperinci bahasa pemrograman Arduino.

Nada pada Beberapa Speaker

Nada pada Beberapa Speaker

Contoh ini menunjukkan cara menggunakan perintah tone() untuk memainkan nada yang berbeda pada beberapa keluaran.

Perintah tone() bekerja dengan mengambil alih salah satu timer internal Atmega, mengaturnya ke frekuensi yang Anda inginkan, dan menggunakan timer untuk mem-puls pin output. Karena hanya menggunakan satu timer, Anda hanya dapat memainkan satu not dalam satu waktu. Namun, Anda dapat memainkan not pada pin yang berbeda, secara berurutan. Untuk melakukannya, Anda perlu mematikan timer untuk satu pin sebelum beralih ke pin berikutnya.

Terima kasih kepada Greg Borenstein karena telah mengklarifikasi hal ini.

Perangkat Keras yang Diperlukan

  • 3 speaker 8 ohm
  • 3 resistor 100 ohm
  • kabel penghubung
  • papan tempat memotong roti

Sirkuit


Skema

Desain PCB

Kode Contoh


Kode yang siap di upload

Sketsa di bawah memainkan nada pada masing-masing speaker secara berurutan, dengan mematikan speaker sebelumnya terlebih dahulu. Perhatikan bahwa durasi setiap nada sama dengan penundaan yang mengikutinya.

Berikut sketsa utamanya:


Pelajari lebih lanjut

Anda dapat menemukan tutorial yang lebih mendasar di bagian contoh bawaan .

Anda juga dapat menjelajahi referensi bahasa , kumpulan terperinci bahasa pemrograman Arduino.


Mainkan Melodi menggunakan fungsi tone()

Mainkan Melodi menggunakan fungsi tone()

Mainkan melodi dengan speaker Piezo.

Revisi terakhir10/03/2024

Contoh ini menunjukkan cara menggunakan

tone()

perintah untuk membuat nada. Memainkan sedikit melodi yang mungkin pernah Anda dengar sebelumnya.

Perangkat Keras yang Diperlukan

·         Papan Arduino

·         buzzer piezo atau speaker

·         kabel penghubung

Sirkuit


Skema


Kode

Kode di bawah ini menggunakan file tambahan, pitches.h. File ini berisi semua nilai pitch untuk not-not umum. Misalnya, NOTE_C4 adalah C tengah. NOTE_FS4 adalah F tajam, dan seterusnya. Tabel not ini awalnya ditulis oleh Brett Hagman, yang karyanya menjadi dasar perintah tone(). Anda mungkin merasa ini berguna setiap kali ingin membuat not musik.

Sketsa utamanya adalah sebagai berikut:

Kode Contoh

Anda bisa melakukan langkah seperti dibawah ini kode




Kode yang siap di upload

Kode di bawah ini menggunakan file tambahan, pitches.h. File ini berisi semua nilai pitch untuk not-not umum. Misalnya, NOTE_C4 adalah C tengah. NOTE_FS4 adalah F tajam, dan seterusnya. Tabel not ini awalnya ditulis oleh Brett Hagman, yang karyanya menjadi dasar perintah tone(). Anda mungkin merasa ini berguna setiap kali ingin membuat not musik.

Sketsa utamanya adalah sebagai berikut:


Untuk membuat file pitches.h, klik tombol tepat di bawah ikon monitor serial dan pilih "Tab Baru", atau gunakan Ctrl+Shift+N.

Lalu tempelkan kode atau download File pitches.h berikut:

pitches.h

Pelajari lebih lanjut

Anda dapat menemukan tutorial yang lebih mendasar di bagian contoh bawaan .

Anda juga dapat menjelajahi referensi bahasa , kumpulan terperinci bahasa pemrograman Arduino.

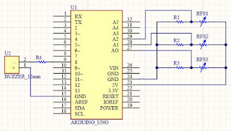
Keyboard sederhana menggunakan fungsi tone()

Keyboard musik tiga tombol yang menggunakan sensor gaya dan speaker piezo.

Contoh ini menunjukkan cara menggunakan perintah tone() untuk menghasilkan nada yang berbeda tergantung pada sensor mana yang ditekan.

Perangkat Keras yang Diperlukan

·         Papan Arduino

·         pengeras suara 8ohm

·         3 resistor force sensing

·         3 resistor 10k ohm

·         Resistor 100 ohm

·         kabel penghubung

·         papan tempat memotong roti

Sirkuit

Hubungkan satu terminal speaker Anda ke pin digital 8 melalui resistor 100 ohm, dan terminal lainnya ke ground.

Nyalakan tiga FSR (atau sensor analog lainnya) dengan 5V secara paralel. Hubungkan setiap sensor ke pin analog 0-2, dengan menggunakan resistor 10K sebagai referensi ke ground pada setiap jalur input.



Skema


Desain PCB



Kode Contoh

Anda bisa melakukan langkah seperti dibawah ini kode

Kode yang siap di upload

Sketsa di bawah ini menunjukkan tiga sensor analog. Masing-masing sesuai dengan nilai not dalam serangkaian not. Jika salah satu sensor berada di atas ambang batas tertentu, not yang sesuai akan dimainkan.

Berikut sketsa utamanya:

 

 Sketsa tersebut menggunakan file tambahan, pitches.h. File ini berisi semua nilai pitch untuk not-not umum. Misalnya, NOTE_C4 adalah C tengah. NOTE_FS4 adalah F tajam, dan seterusnya. Tabel not ini awalnya ditulis oleh Brett Hagman, yang karyanya menjadi dasar perintah tone(). Anda mungkin merasa ini berguna kapan pun Anda ingin membuat not musik.

Untuk membuat file pitches.h, klik tombol tepat di bawah ikon monitor serial dan pilih "Tab Baru", atau gunakan Ctrl+Shift+N.

Lalu tempelkan kode atau download File pitches.h berikut:

pitches.h


Pelajari lebih lanjut

Anda dapat menemukan tutorial yang lebih mendasar di bagian contoh bawaan .


Minggu, 23 Februari 2025

State change detection (edge detection)

Deteksi Perubahan Status (Deteksi Tepi) untuk tombol tekan

Hitung jumlah penekanan tombol.

Setelah tombol tekan berfungsi, Anda sering kali ingin melakukan tindakan berdasarkan seberapa sering tombol ditekan. Untuk melakukannya, Anda perlu mengetahui kapan tombol berubah status dari mati ke hidup, dan menghitung berapa kali perubahan status ini terjadi. Ini disebut deteksi perubahan status atau deteksi tepi. Dalam tutorial ini, kita mempelajari cara memeriksa perubahan status, mengirim pesan ke Serial Monitor dengan informasi yang relevan, dan menghitung empat perubahan status untuk menyalakan dan mematikan LED.

Perangkat Keras yang Diperlukan

·         Papan Arduino

·         tombol atau sakelar sesaat

·         Resistor 10k ohm

·         kabel penghubung

·         Breadboard

Sirkuit


Hubungkan tiga kabel ke papan. Kabel pertama dari satu kaki tombol tekan melalui resistor pull-down (di sini 10k ohm) ke ground. Kabel kedua dari kaki tombol tekan yang sesuai ke catu daya 5 volt. Kabel ketiga terhubung ke pin I/O digital (di sini pin 2) yang membaca status tombol.

Ketika tombol tekan terbuka (tidak ditekan) tidak ada koneksi antara kedua kaki tombol tekan, jadi pin terhubung ke ground (melalui resistor pull-down) dan kita membaca LOW. Ketika tombol ditutup (ditekan), ia membuat koneksi antara kedua kakinya, menghubungkan pin ke tegangan, sehingga kita membaca HIGH. (Pin masih terhubung ke ground, tetapi resistor menahan aliran arus, jadi jalur dengan resistansi paling kecil adalah ke +5V.)

Jika Anda memutus pin I/O digital dari semuanya, LED mungkin berkedip tidak menentu. Ini karena input "mengambang" - yaitu, tidak terhubung ke tegangan atau ground. Input akan secara acak mengembalikan HIGH atau LOW. Itulah sebabnya Anda memerlukan resistor pull-down di sirkuit.

Skema

Desain PCB



Kode Contoh



Kode

Sketsa di bawah ini terus membaca status tombol. Sketsa tersebut kemudian membandingkan status tombol dengan statusnya saat terakhir kali melalui loop utama. Jika status tombol saat ini berbeda dari status tombol terakhir dan status tombol saat ini tinggi, maka tombol berubah dari mati menjadi hidup. Sketsa tersebut kemudian menambah penghitung penekanan tombol.

Sketsa tersebut juga memeriksa nilai penghitung penekanan tombol, dan jika nilainya kelipatan genap dari empat, maka LED pada pin 13 akan menyala. Jika tidak, maka akan mati.

 

 Pelajari lebih lanjut

Anda dapat menemukan tutorial yang lebih mendasar di bagian contoh bawaan .

InputPullupSerial

InputPullupSerial

Menunjukkan penggunaan INPUT_PULLUP dengan pinMode()

Tarik Masukan Serial

Contoh ini menunjukkan penggunaan INPUT_PULLUP dengan pinMode(). Ia memantau status sakelar dengan membuat komunikasi serial antara Arduino dan komputer Anda melalui USB.

Selain itu, bila masukannya TINGGI, LED terintegrasi yang terpasang pada pin 13 akan menyala; bila RENDAH, LED akan mati.

Perangkat Keras yang Diperlukan

·         Papan Arduino

·         Sakelar sesaat, tombol, atau sakelar sakelar

·         papan tempat memotong roti

·         kawat penghubung

Sirkuit




Hubungkan dua kabel ke papan Arduino. Kabel hitam menghubungkan ground ke salah satu kaki tombol tekan. Kabel kedua terhubung dari pin digital 2 ke kaki tombol tekan lainnya.

Tombol tekan atau sakelar menghubungkan dua titik dalam rangkaian saat Anda menekannya. Saat tombol tekan terbuka (tidak ditekan), tidak ada koneksi antara kedua kaki tombol tekan. Karena pull-up internal pada pin 2 aktif dan terhubung ke 5V, kita membaca HIGH saat tombol terbuka. Saat tombol tertutup, Arduino membaca LOW karena koneksi ke ground telah selesai.

Skema


Desain PCB


Kode Contoh



Kode

Dalam program di bawah ini, hal pertama yang akan Anda lakukan dalam fungsi pengaturan adalah memulai komunikasi serial, pada 9600 bit data per detik, antara Arduino dan komputer Anda dengan baris:

Serial.begin(9600);

Berikutnya, inisialisasi pin digital 2 sebagai input dengan resistor pull-up internal diaktifkan:

pinMode(2,INPUT_PULLUP);

Baris berikut membuat pin 13, dengan LED onboard, sebuah output:

pinMode(13, OUTPUT);

Setelah pengaturan Anda selesai, lanjutkan ke loop utama kode Anda. Saat tombol tidak ditekan, resistor pull-up internal terhubung ke 5 volt. Hal ini menyebabkan Arduino melaporkan "1" atau TINGGI. Saat tombol ditekan, pin Arduino ditarik ke ground, menyebabkan Arduino melaporkan "0", atau RENDAH.

Hal pertama yang perlu Anda lakukan dalam loop utama program Anda adalah membuat variabel untuk menampung informasi yang masuk dari switch Anda. Karena informasi yang masuk dari switch akan berupa "1" atau "0", Anda dapat menggunakan int tipe data . Panggil variabel ini sensorValue, dan atur agar sama dengan apa pun yang sedang dibaca pada pin digital 2. Anda dapat melakukan semua ini hanya dengan satu baris kode:

int sensorValue = digitalRead(2);

Setelah Arduino membaca input, buat ia mencetak informasi ini kembali ke komputer sebagai desimal (DEC) nilai. Anda dapat melakukannya dengan perintah Serial.println () di baris kode terakhir kita:

Serial.println(sensorValue, DEC);

Sekarang, saat Anda membuka Serial Monitor di lingkungan Arduino, Anda akan melihat aliran "0" jika sakelar Anda tertutup, atau "1" jika sakelar Anda terbuka.

LED pada pin 13 akan menyala saat sakelar dalam posisi TINGGI, dan mati saat RENDAH.

 

 Pelajari lebih lanjut

Anda dapat menemukan tutorial yang lebih mendasar di bagian contoh bawaan